绿色工厂:根据工业和信息化部2024年1月19日关于印发工信部节〔2024〕13号《绿色工厂梯度培育及管理暂行办法》的通知中第五章配套机制中第二十二条、第二十三条、对绿色工厂企业提供规划布局、技术改造、专项资金申请、政府采购、试点示范、金融服务、品牌宣传等方面的支持。同时,附表1.1.2绿色工厂评价指标第三方评价表一级指标中能源资源投入的二级指标能源投入的具体评价要求中建有能源管理中心可以+8分。如下图:
数字化能碳管理中心:根据河南省工业和信息化厅办公室2024年4月12日发布的豫工信办节〔2024〕67号文《关于遴选2024年度河南省数字化能碳管理中心的通知》对遴选出的数字化能碳管理中心在全省同行业示范推广,优先推荐申报国家级绿色制造体系名单、能效水效“领跑者”,并对接金融机构优先给予绿色低碳金融工具支持。
中小企业数字化转型拟改造企业:工业和信息化部办公厅 财政部办公厅发布的工信厅联企业〔2022〕22号关于开展财政支持中小企业数字化转型试点工作的通知中第三章支持内容中资金奖补中央财政对完成改造目标的服务平台安排奖补资金。每个服务平台最高奖补不超过600万元(按照不超过每家试点企业实际改造成本的30%且奖补资金最高不超过30万元进行测算)。
智能制造典型场景参考指引:工业和信息化部办公厅关于印发工信厅联通装函〔2024〕361号《智能制造典型场景参考指引(2024年版)》的通知第十条能碳管理。
能源系统改造:河南省工业和信息化厅发布的豫工信节〔2024〕31号关于印发全省重点产业链2024年度绿色化升级改造实施指南的通知中持续完善重点产业链绿色制造体系,培育超级能效工厂、零碳工厂,同时,附件中产业链绿色化升级改造实施指南中第二章改造升级方向(二)能源系统改造路径。
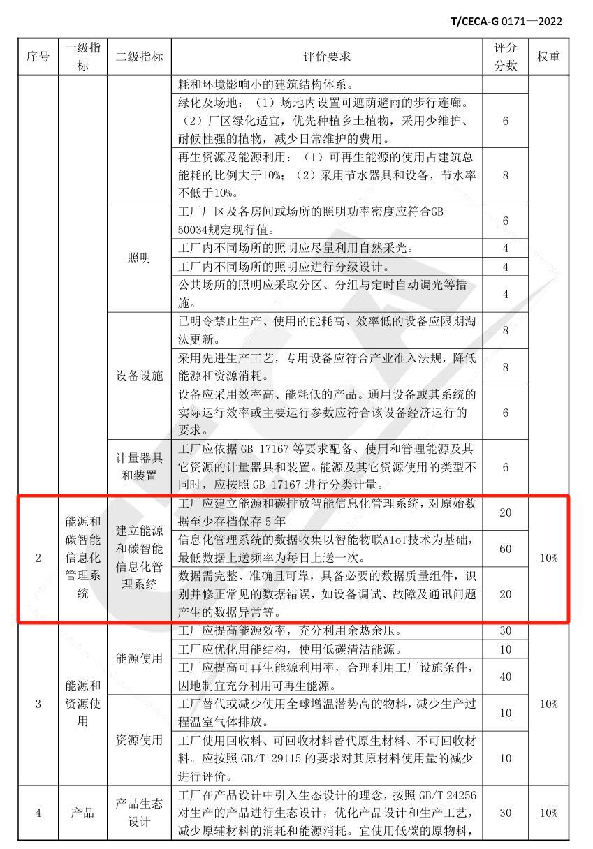
零碳工厂:中国节能协会发布的团体标准《零碳工厂评价规范》中表B.2零碳工厂评价要求表中一级指标中能源和碳智能化信息管理系统的二级指标能源和碳智能化信息管理系统的具体评价要求中建有能源管理中心可以+100分,占比10%。
