- 商务热线:
400-800-8888
- 企业传真:
0755-8888888
- 客服热线:
19988886666
能耗监测系统如何助力中小企业数字化转型?
发布时间:2024-11-12 浏览次数:
工信部的数字化水平评测指标是工业和信息化部为评估中小企业数字化发展水平而制定的一套标准体系。这一评测指标旨在通过科学、客观的方式,综合评估中小企业在数字化基础、经营、管理、成效等方面的表现,为企业数字化转型提供明确的方向和指引。
一方面,随着数字化转型的深入发展,市场对中小企业数字化水平的要求也越来越高。发布《评测指标(2024年版)》,有助于引导中小企业顺应市场需求,不断提升自身数字化水平,以更好地满足市场和客户的需求。
另一方面,《评测指标(2024年版)》的发布,标志着中小企业数字化水平评测体系的进一步完善和提升。这有助于推动整个行业数字化标准的提升和统一,为中小企业提供更加公平、透明的竞争环境。

什么是数字化转型,简单概述一下就是:
如果企业只是简单的把纸质信息电子化,那叫数字转换;
这种转换能够进一步被优化从而提高组织组织效率,那叫数字化;
在此基础上,企业完成了从产品、服务和盈利模式,到客户体验等全方位的重新塑造,这才叫数字化转型。
总体来说,数字化转型是指企业或组织利用数字技术和数据驱动的策略,以改变其业务模式、流程、产品和服务,以适应和应对不断变化的数字化环境和市场需求。
企业需要怎么做?
首先,企业需要详细阅读并理解《中小企业数字化水平评测指标(2024年版)》的具体内容和要求。该版评测指标从数字化基础、经营、管理、成效四个维度综合评估中小企业数字化发展水平,并对评测方式进行了调整优化。特别是数字化经营部分,采用了应用场景等级判定的方式来确定等级,这是企业需要特别关注的部分。

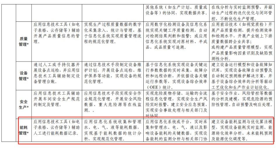
其中包括“能耗管理”这一项应用场景,能耗监测系统包含了对水、电、气、冷、热等能源使用状况管理,及现场压力、温湿度、视觉影像、生物识别等参数实行集中监测、管理和分散控制。以区域数据为基础,结合“互联网+大数据”的有效利用,自由组合成多个“能耗单元”,通过能耗管理系统平台的实现实时监控、单耗指标、对比分析、碳资产管理、专家评估、能源预测等。
能耗监测系统功能
1.智慧能耗单元
能耗单元自定义组合。打造虚拟化模型,实现对能耗单元的展示、监控和管理
能耗单元运行分析、统计分析、经济分析、相关性分析、告警分析等多个能耗单元对比分析
运用物联网传感等技术,使基础设施完成信息化和可视化,实现资产的高效管理
基于运行大数据,分析人员行为和设备关系,指导企业实现人性化节能运行结合数据孪生、网络爬虫、大数据挖掘,形成同行业、跨区域、多层次的综合对比,进行能耗数据AI预测和优化节能

2.报表服务
报表包含有日报表、月报表和年报表。通过多样化的报表服务满足生产现场的多种多样需求。报表设有打印功能,可定时自动打印或触发条件打印,并可导出到excel表格中,显著减少抄表工作的人力成本,提高用户的经济效益。展示单个或者多个能耗单元的多个用量数据项并在特定时间段内计算其相关的数据项实时值。
3.扩展功能
Web组态、订单能耗、AI智能预测、智能告警分析、分摊能耗、数字孪生、自定义表单、数据分析报告等扩展功能
总而言之,中小企业数字化转型有助于企业降低成本、提升运营效率等,这些好处将帮助企业在激烈的市场竞争中脱颖而出,实现可持续发展。因此,中小企业应积极拥抱数字化转型,不断提升自身的竞争力和创新能力。