- 商务热线:
400-800-8888
- 企业传真:
0755-8888888
- 客服热线:
19988886666
光伏发电系统中采用电能质量监测仪表的必要性
发布时间:2018-08-01 浏览次数:
光伏发电的巨大市场前景与伴生的电能质量问题
光伏发电由于其无污染、无噪声、不受地域限制、安全可靠等优点成为21世纪最有价值得新能源。尤其是近10年,发展速度更是迅猛。据数据统计分析,预计到2030年比例将达到30%以上。
与光伏产业的迅猛发展相伴而生的是光伏发电电能质量问题问题日益严重,造成这种现象的主要原因是光伏发电受外界因素影响较大,输出功率波动较大,造成电压波动、电压闪变等一系列电能质量问题。
除环境影响因素外,光伏发电系统的基本设备也会对电能质量产生影响。分布式光伏发电系统的基本设备包括光伏电池组件、光伏方阵支架、直流汇流箱、直流配电柜、并网逆变器、交流配电柜等设备,另外还有供电系统监控装置和环境监测装置。其运行模式是在有太阳辐射的条件下,光伏发电系统的太阳能电池组件阵列将太阳能转换输出的电能,经过直流汇流箱集中送入直流配电柜,由并网逆变器逆变成交流电供给建筑自身负载,多余或不足的电力通过联接电网来调节。

电能质量监测仪表在光伏系统中的应用
光伏发在光伏发电的基本设备中有一个重要的非线性设备逆变器,该设备会导致谐波的产生,这些原因都会造成电网污染影响电能质量。
光伏发电中电能质量问题产生的危害
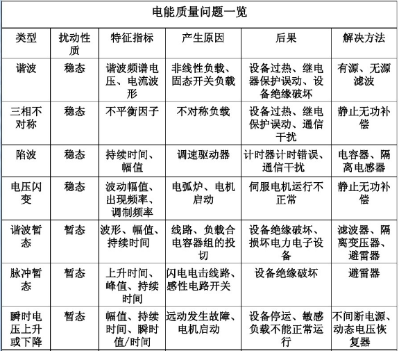
而电能质量问题又会衍生出一系列的问题,下面是电能质量常见问题一览表:
采用电能质量在线监测装置的必要性
由于光伏发电不具备调度自动化功能,若大量光伏发电系统接入电网终端,将加剧电压波动,可能引起电压/无功调节装置的频繁动作;加大了电网控制与调度运行的难度。因此,在光伏电站在接入电网须并网点装设满足IEC61000-4-30《电磁兼容第4-30部分试验和测量技术电能质量》标准的A类电能质量在线检测装置,以对光伏分布式并网点的或公共接点处的谐波、电压波动和闪变、电压偏差、三相不平衡等进行监测。
ug环球视讯作为目前符合光伏标准的在线电能质量监测装置的少数厂家之一,其研发生产的KPM75电能质量分析仪表可以进行全电量电力参数测量、有效监测2-63次谐波测量分析、电压不平衡率、电压偏差、频率偏差、闪变、波动等电能质量参数,对暂变、中断等事件进行准确记录。KPM75电能质量分析仪,能全面监测和分析电能质量问题,降低光伏发电对公网电能质量的影响。